Скачать
презентацию
<<  Схемы четырех атомов Датский физик Нильс Бор  >>
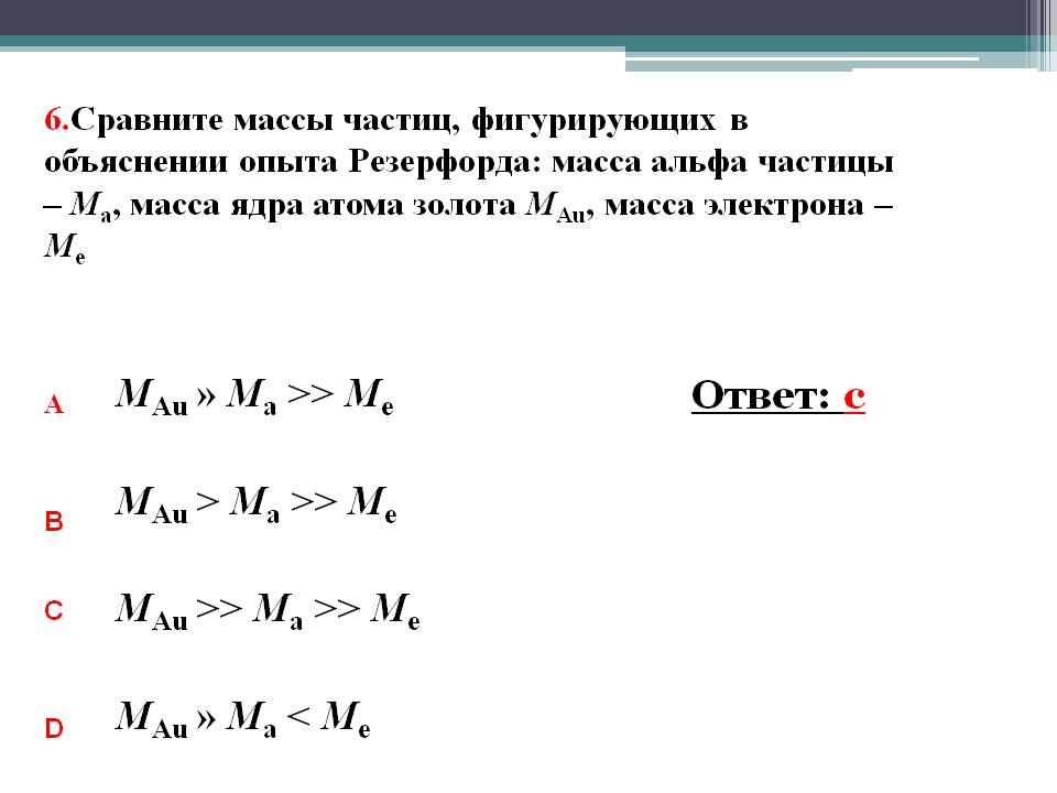
Сравните массы частиц, фигурирующих в объяснении опыта Резерфорда

6.Сравните массы частиц, фигурирующих в объяснении опыта Резерфорда: масса альфа частицы – Мa, масса ядра атома золота МAu, масса электрона – Ме A B C D. МAu » Мa >> Ме. Ответ: c. МAu > Мa >> Ме. МAu >> Мa >> Ме. МAu » Мa < Ме.

Слайд 11 из презентации «Постулаты Бора». Размер архива с презентацией 2044 КБ.

Скачать презентацию

Физика 11 класс

краткое содержание других презентаций

«Курсы подготовки к ЕГЭ по физике» - Отработка умений и навыков. Факультативные материалы. Навыки прохождения тестирования. Физика. Серия. Экзамен по курсу. Библиотека наглядных пособий. Компьютерный конструктор. Выявление слабых мест. Живая Физика. Получение основополагающих знаний по изучаемому курсу. Сдаем ЕГЭ. Механика. Уроки физики Кирилла и Мефодия. Понятия в справочнике. Изложение всего школьного курса физики. Открытая Физика.

«Диапазоны радиоволн» - Лодж Оливер Джозеф. Длинные волны. Средние волны. Связь на коротких волнах. Первый радиоприемник. Изучить дополнительную литературу. Изучение свойств радиоволн. День радио. Волны. Короткие волны. История создания радио. Открытие радио. Ультракороткие волны. Попов Александр Степанович. Решение задач. Изобретение радио. Радио. Колебательный контур.

«Отражение и преломление» - Явление преломления света. Закон отражения света. Абсолютный показатель преломления. Полное отражение. Предельный угол полного отражения. Закон преломления света. Относительный показатель преломления двух сред. Простейшие оптические приборы. Закон независимости световых пучков. Закон прямолинейного распространения света. Геометрическая оптика. Явление отражения света. Оптика содержит две части – волновую и геометрическую оптику.

«Виды электромагнитных волн» - Применение СВЧ излучения. Применение рентгеновского излучения. Рентгеновское излучение. Применение инфракрасного излучения. Виды электромагнитных волн. Применение видимого света. Применение ультрафиолетового излучения. Радиоволны. Видимый свет. Спектр электромагнитных волн. Применение низкочастотного излучения. Гамма-излучение. Низкочастотные волны. Применение радиоволн. Инфракрасное излучение. Применение гамма-излучения.

«Характеристика элементарных частиц» - Опыты с бериллием. Электрон. Газообразный азот. Фотон. Положительные электроны. Проникающие частицы. Вывод о существовании частицы. Эксперименты Неддемейера и Андерсона. Y-частицы. Открытие странных частиц. Пионы и Мюоны. Идея об электроне. Элементарные частицы. Конверси. Нейтрон. Экспериментальное открытие. Введение. Протон. Нейтрино. Эксперименты по изучению прохождения частиц. Два разных нейтрино.

«Температура и влажность» - Оптимальный уровень влажности для помещения. Изменение влажности в кабинетах во время учебной деятельности. Температура в помещении. Задачи. Почему зимой сухая кожа. Влажность воздуха. Изменение температурного режима в кабинетах. Таблица оптимальной влажности. Недостаток влажности для комнатных растений. Следствие сухого воздуха. Как изменяется температура в различных кабинетах. Доступный увлажнитель.

Всего в теме «Физика 11 класс» 108 презентаций
5klass.net > Физика 11 класс > Постулаты Бора > Слайд 11